Crowd-sourcing management platform

Enterprise Design | Web App | 2 Months
Project Overview
Moon Creative Lab is an innovation hub that powers the creation of new businesses for Mitsui & Co. To facilite that, Moon runs open call challenges inside the entire Mitsui organization. In this project, I was asked to develop a new crowd-sourcing management platform to manage all their open innovation challenges.
My Contributions
- Define the product
- Conduct competitor research and user research
- Lead design iteration and testing
- QA
- Create initial design system

Background

Moon Creative Lab has been running crowd-sourcing activities on behalf of Mitsui & Co for two years. 44,000 Mitsui employees can submit their business ideas to Moon. Moon assigns a program designer to work with the idea owner to develop their ideas into new business ventures.

Moon's idea incubation process

As Moon started receiving more and more inbound ideas, Moon struggled to manage and develop all the ideas along with idea owners. I was asked to design a tool that helps Moon manage all their workflows.

Research

Since I was new to the crowd-sourcing operation, I started by diving in the problem via user research and building up a deep understanding of the problem.

Observations

User interview

Manager group discussion

Joined Slack and email group
Attend meetings
Pain points
Past project experiences
Discuss problems the team is facing
Plans for scaling in the future
To better summarize all of my findings, I created an "idea journey" to map out the operation process of idea incubation and identified important tasks need to be done.

Idea incubation process

The primary users for this project are Program Designers who work closely with idea owners to develop ideas. The secondary users are Program Designer Leads who want to track the progress of all idea development. I also identified pain points in the current workflow:

PD team's workflow is mostly manual and inefficient

Learn-by-doing process; PDs need to quickly learn new things

Hard to collaborate with idea owners and other PDs

Use spreadsheet to keep track of ideas.
Spend lots of time keeping the spreadsheet up-to-date
PDs use varying tools to summarize research findings and often end up duplicating work
Mostly send updates via Slack standdown
3-hour-long idea discussion meetings
After sharing findings with the Product Manager, we worked together to redefine the problem statement to be

Design a tool that streamlines the workflow for PDs and helps them focus on developing ideas

Ideation

Because we were building this product up from scratch, I wanted to engage the PM, researcher, and engineers at an early stage. I led a series of team workshops to generate new concepts and co-develop the concept.

Collect inspirational screenshots

Speed-dating brainstorming

Through these exercises, I realized we needed different workflows for the two stakeholders: Program Design Leads (managers) and Program Designers (individual contributors). I did a task mapping to separate tasks between these two.

The task flow of both Program Design Leads and Program Designers

The mapping visualizes different scenarios that describes how different users may interact with the interface to accomplish their own goals. It also helps us view the entire project from end to end.

Iteration

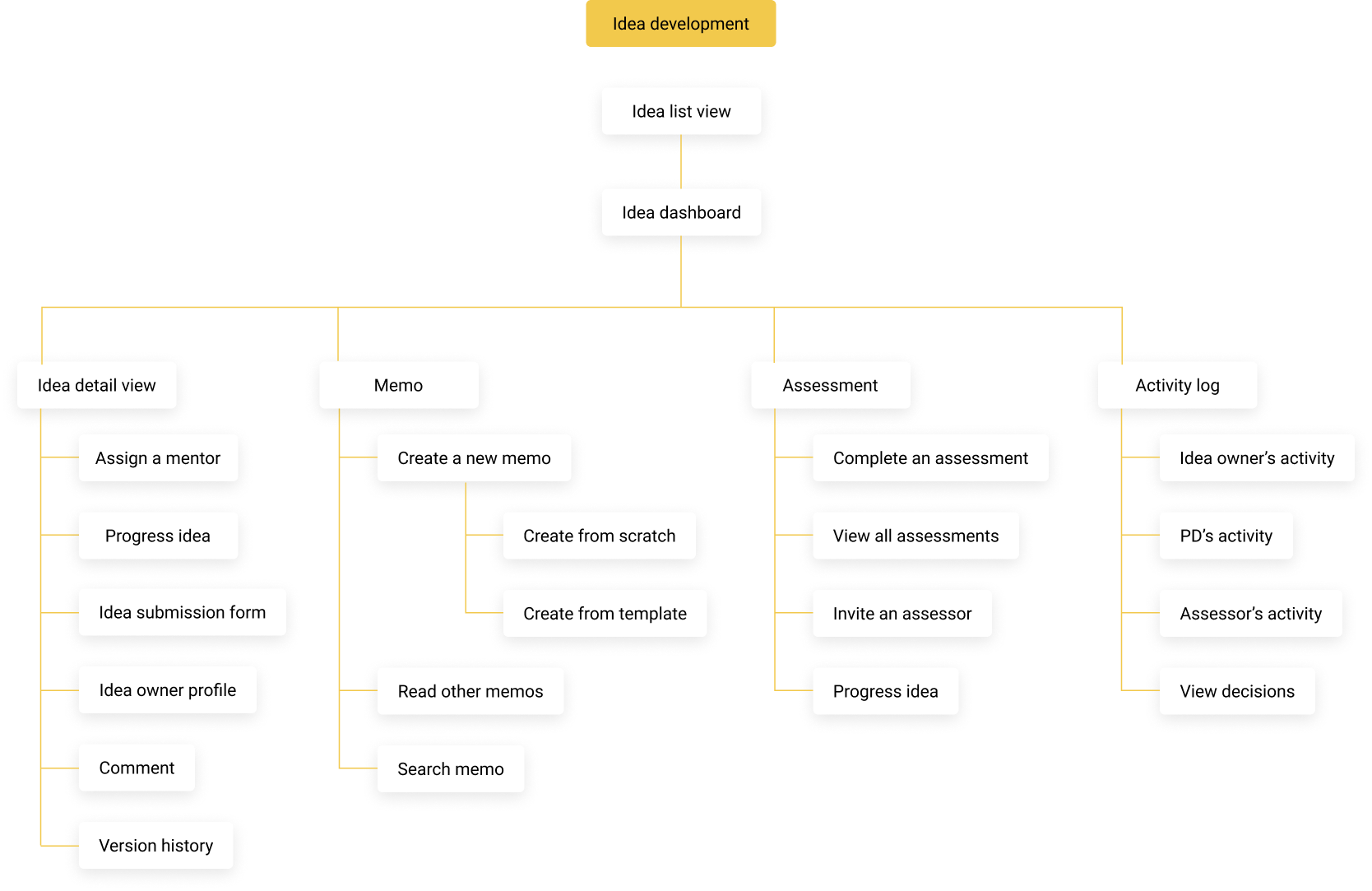
To have an holistic view of the process, I worked closely with the Product Manager to create an information architecture to define the product requirements and see how the pieces come together to inform the overall experience.

Information architecture that communicates the functional requirements

I explored different layout and page designs based on the user-flow and information architecture defined before. Though iteration, as a team, we started seeing certain design patterns we all like and iterating on the design from rough to concrete.

Low-fidelity wireframe

Eastern and western design differences

Because a large percentage of Mitsui employees are Japanese, my design needs to accommodate both eastern and western culture. Eastern interface design provides a sectioned framework, where more information can be browsed all on one page. Western design tends to have bigger margins and more spacing to ensure a smooth reading experience.

Explorations between Eastern design and Western design

Keeping in mind this difference between eastern and western design, I took a mixed approach, using a sectioned framework to show more information in one screen and enough spacing to ensure a comfortable reading experience.

Design

After a few rounds of iteration and guerrilla testing with actual users, I iterated the design from low fidelity all the way to high fidelity.

Manager flow: PDL assigns a PD

The dashboard view helps managers stay on the top of the idea sourcing and incubating progress without losing themselves in details. Managers can assign PDs based their current workload and expertise to ensure better matching.

PDLs (managers) can see a list of ideas and keep track of project progress.

They can view the entire idea, include its submission form, idea owner profile, and comments

Later on, they can assign a PD based on expertise.

Individual contributor flow: PD develops an idea

Developing and incubating an idea is an iterative process and takes a lot of back-and-forth between PDs and idea owners. PDs take a lot of notes while doing research and talking to idea owners. With the memo feature, all their notes can be stored along with the idea itself.

PDs (individual contributors) can use this feature to view and progress an idea.

While working on the idea, they can use the memo feature to summarize research findings and make notes of the discussion.

When coming to the evaluation phase, PDs can use the assessment feature to manage feedback.

The idea development process normally takes a few months. PDs and PDLs can use the activity log feature to stay on top of updates.

Testing and implementation

To get early feedback from actual users, I arranged user testing and discussion with both PDs and PDLs to go through the design. Some of the feedback I got include:

"I would be interested to see how other PDs work." "We can learn from each other"

"Really cool, especially it's taking care of the idea development process from end-to-end"

"PDLs sometimes overlook things without asking the team. This will really help us avoid that..."

- PD
- PD
- PDL
We are currently working on building up the first minimum viable product with core functionality. I collaborated with engineers to slice down the full design to a simplified version for initial implementation.
Even though we are building up everything from scratch, I pulled together a quick design system to bring more consistency to the design and allow better design handoff with engineers.
Currently, we are doing internal beta testing with the Moon operations team. I am working closely with the researcher to setup a research plan and new user training and onboarding.

Thanks for reading!

Back